〖壹〗、全省疫情存量数据 截至4月24日24时 ,全省现有本土确诊病例379例,本土无症状感染者260例,总计现存感染者639例。存量病例集中在哈尔滨市的可能性较大,需结合当地防控措施分析传播风险 。

〖贰〗、黑龙江疫情最新情况12月5日黑龙江卫健委通报 ,2021年12月4日0-24时,黑龙江省新增本土确诊病例10例(哈尔滨市南岗区6例 、香坊区4例),其中集中隔离观察期间发现8例、全员核酸筛查发现1例、主动就诊发现1例。当日治愈出院本土确诊病例1例(黑河市爱辉区)。

〖叁〗 、温江区有2个先进基层党组织和2名优秀共产党员在近期疫情防控工作中获市委组织部第二批通报表扬。具体情况如下:通报表扬背景近日 ,市委组织部对近期疫情防控工作中表现突出的先进基层党组织和优秀共产党员进行通报表扬,以持续激发斗志、鼓舞干劲,汇聚抗击疫情的强大力量 。
〖肆〗、黑龙江疫情源头 根据官方最新通报结果显示 ,黑龙江最近发生的此轮本土源头和境外输入有关,和内蒙古发生的本土疫情源头没有任何关系,是一起新的境外输入病毒引起的疫情。
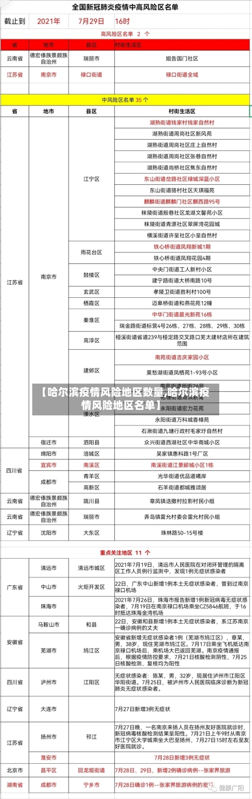
截止2021年2月8日15时国内新冠病毒高风险等级区域包含了北京市大兴区天宫院街道融汇社区;吉林省通化市东昌区;黑龙江省哈尔滨市呼兰区的兰河街道和呼兰街道;哈尔滨市利民开发区裕田街道和利民街道以及黑龙江省绥化市望奎县。
月23日起哈尔滨城市内电影院将会逐步有序恢复开放 ,近来哈尔滨地区的疫情风险等级以及被控制并且处于安全的情况,所以也请各位市民有序前往电影院进行观影,下面我们就来一起看看吧 。哈尔滨电影院恢复开放自2021年2月18日零时 ,哈尔滨市全域已降为低风险。
截止2021年2月17日,成都是低风险地区。黑龙江省卫健委18日发布消息,17日0-24时,黑龙江省新增新冠肺炎确诊病例1例 ,为境外输入病例,由日本鹤见市进入哈尔滨市 。从2月18日零时起,哈尔滨市利民开发区裕田街道 、呼兰区建设路街道风险等级调整为低风险。至此 ,全国疫情高风险地区已经清零。
根据国务院应对新型冠状病毒感染肺炎疫情联防联控机制关于科学防治精准施策分区分级做好新冠疫情防控工作的指导意见,鉴于黑龙江绥化望奎县已经连续14日以上无新增新冠肺炎确诊病例和无症状感染者,经绥化市疫情防控应急指挥部研究决定 ,自2021年2月22日起,将望奎县疫情风险等级由中风险地区调整为低风险地区 。
哈尔滨市自2021年2月23日起,已根据疫情风险等级的降低和疫情防控形势的稳定 ,有序恢复开放电影院等经营场所。以下是恢复开放的详细规定和措施: 电影院:实施预约、限流、错峰观影,网络预约售票,每场上座率不超过50%。观众需扫码 、测温、全程佩戴口罩 。
022年3月27日哈尔滨发布56号公告时 ,当地疫情处于多点散发、快速传播的严峻阶段,防控压力陡增,正处于严格管控下逐步趋稳的转折点。疫情形势背景当时哈尔滨市受奥密克戎变异株影响,本土疫情呈现多点散发特征 ,聚集性疫情频发。
疫情确诊情况:9月22日0-24时,黑龙江省新增本土确诊病例8例,均在哈尔滨市。截至22日24时 ,黑龙江省现有本土确诊病例11例 。
源头与链条因素:哈尔滨初期病例感染来源可能不明确,或感染链条多次扩散形成许多“散发点 ”“隐匿点”。出现多点散发 、链条不清时,找出所有潜在感染者难度成倍增加 ,前一轮流调未梳理清楚,新病例又出现,使防控工作总在“追赶”病毒。
月15日0时至24时 ,哈尔滨市新增本土新冠病毒阳性感染者18例,其中确诊病例7例,集中隔离发现4例 ,居家隔离医学观察发现3例;无症状感染者11例,集中隔离发现8例,密切接触者筛查发现1例,社区筛查发现1例 ,非闭环管理重点人员筛查发现1例 。
哈尔滨疫情根据最新报道的数据11月12日00:00一24:00新增本土病例5例,无症状39例。高风险地区42个,中风险46。这就是哈尔滨的疫情情况 。
黑龙江8例(均在哈尔滨市);北京5例(朝阳区2例、海淀区2例、大兴区1例);云南5例(德宏傣族景颇族自治州4例、昆明市1例);辽宁4例(均在沈阳市);内蒙古2例(呼和浩特市1例 、阿拉善盟1例);河南1例(在濮阳市);青海1例(在西宁市)。

发表评论
暂时没有评论,来抢沙发吧~