天津 、深圳、西安三地疫情情况如下:天津通报20例感染者,其中2例溯源为奥密克戎变异株 ,并启动全员核酸检测;深圳新增3例病例,两地调整为中风险地区;西安出现1传43的超级传播现象。

天津与奥密克戎的首次激战中,天津发现本土奥密克戎病例 ,已累计报告20例感染者,全市开展全员核酸筛查以应对疫情 。天津疫情基本情况天津发现的病例经全基因测序证实为奥密克戎,与境外输入的变异株序列不能确认为同一传染链 ,可认为是本土病例。首发感染者在14天内未离开过天津,也未到过中高风险地区。

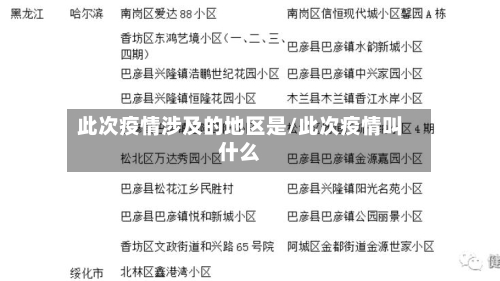
背景说明:2022年1月7-8日,天津市津南区新增20例阳性感染者(含15例中小学生) ,其中2例为奥密克戎变异株感染者,全市已启动全员核酸检测 。河南关联疫情累计报告175例感染者,外溢至安阳、金华等地,波及3省9市。桂阳县疾控中心发布提醒旨在严防输入风险 ,巩固疫情防控成果。

天津疫情中儿童感染比例高天津此轮疫情最初20例感染者中,15例为中小学生,占比75% 。其中12名儿童年龄不超过10岁 ,其余3名分别为11岁 、12岁、13岁。感染者主要涉及托管机构、学校学生及家长,托管机构成为疫情传播的“风暴眼 ”,并蔓延至至少3所学校(咸水沽第七小学 、高庄子小学、辛庄中学)。
天津市疾病预防控制中心副主任张颖在访谈中介绍了天津本轮奥密克戎疫情应对情况 ,包括风险点排查、溯源进展、全员核酸检测必要性及应对奥密克戎的“早 、快、严”策略等关键信息,具体内容如下:风险点与溯源进展 已发现风险点及场所,针对高风险人群实施社区清空 ,为后续社会面清零奠定基础 。

〖壹〗、意大利政府颁布法令,要求疫情严重地区在3月8日前暂停所有体育赛事。具体信息如下:涉及地区:近来新冠病毒疫情在意大利较为严重的地区包括伦巴第大区 、威尼托大区和艾米利亚-罗马涅大区。
〖贰〗、意大利政府颁布法令,暂停疫情重灾区3月8日前所有体育赛事。具体信息如下:涉及区域:伦巴第大区 威尼托大区 艾米利-罗马那大区 受影响赛事:亚特兰大 vs 拉齐奥 博洛尼亚 vs 尤文 国米 vs 萨索罗 维罗纳 vs 那不勒斯 法令背景:意大利政府为应对疫情扩散 ,针对高风险区域采取严格管控措施 。
〖叁〗、政府此前3月5日起关闭全国所有学校和大学,暂定关闭至3月中旬,此关闭时间或将延期,开启远程网络教学模式。3月2日起 ,受冠状病毒感染的地区,开启远程学习模式。实行弹性工作:法令规定在全意大利境内尽可能实行弹性工作制,暂停学生集体出游和延长驾照考试期限等措施 。
〖肆〗 、意大利政府宣布4月3日前所有国内体育赛事空场进行 ,并要求俱乐部对球员定期检查,赛程调整方案尚未最终确定。
〖伍〗、体育赛事暂停决定过程 当地时间3月9日举行的会议上,意大利奥委会决定暂停全国体育赛事至4月3日 ,但由于他们并不负责管辖俱乐部和国家队比赛,这一决定需要意大利政府颁布法令。朱塞佩 - 孔蒂总理随后在电视讲话中确认,包括意甲在内的全国体育赛事暂停 。
〖壹〗、吉林省在3月1日至3月12日24时期间 ,12天内新增本地确诊病例逾两千例,现存本地确诊病例2058例 、无症状感染者1530例,省委书记强调坚决防止瞒报、迟报、缓报。疫情数据概况根据公开信息 ,吉林省在3月1日至3月12日24时的12天内,疫情形势严峻。全省现存本地确诊病例2058例,无症状感染者1530例 。
发表评论
暂时没有评论,来抢沙发吧~