〖壹〗、暴雨等级划分依据该标准以24小时降水量为核心指标 ,将暴雨分为三个等级,适用于省级或市州级气象部门对区域性暴雨的评估工作。其划分逻辑基于降水量的累积效应,既考虑了短时强降水可能引发的灾害风险 ,也兼顾了不同量级降水对区域影响的差异性 。具体等级标准 暴雨:24小时降水量范围为50.0毫米至99毫米。

〖贰〗、贵州属于低风险地区。疫情防控有序:贵州地区的疫情防控工作一直在有序进行,得益于当地政府有效的防控措施 、医疗人员的努力以及广大市民的积极配合 。风险等级较低:根据疫情变化和风险等级调整,贵州地区的疫情风险总体保持在一个较低的水平。仍需警惕:虽然贵州属于低风险地区,但并不意味着可以完全放松警惕。

〖叁〗、贵州属于低风险地区。详细解释如下:贵州是中国的一个省份 ,其疫情防控工作一直在有序进行 。根据疫情变化和风险等级调整,贵州地区的疫情风险总体保持在一个较低的水平。这得益于当地政府有效的防控措施、医疗人员的努力以及广大市民的积极配合。

〖肆〗 、贵州省卫健委官方网站发布消息称,从4月7日24时起 ,贵州省全部县(市、区、特区 、新区)风险等级调整为低风险地区 。结合贵州省疫情态势和防控工作需要,从4月7日24时起,贵州省全部县(市、区、特区 、新区)风险等级调整为低风险地区。

贵州并非整体为新冠高风险区 ,其内部不同地区存在不同风险等级划分,具体需以官方最新通报为准。以下为详细说明:贵州省内高风险地区分布截至2022年11月29日,贵州省内部分地区被划定为高风险区 ,包括毕节市织金县、遵义市(桐梓县、红花岗区) 、贵阳市(云岩区、开阳县)等 。
属于中高风险区。根据相关最新防疫防控信息了解到,截止到2022年9月1日贵州贵阳市出现多例新冠阳性病例,贵州防疫防控划新增10高风险、9中风险区 ,近来贵州属于中高风险区。
不是 。经贵州疫情防控指挥中心官方网站查询显示,截止到2022年8月14日,贵州没有出现新冠病毒大范围传播的情况,并没有出现疫情 ,不属于中高风险地区。
这些地方严重,本土病例121例(四川43例,贵州43例 ,黑龙江15例,西藏9例,湖南4例 ,北京2例,广东2例,云南2例 ,天津1例),含21例由无症状感染者转为确诊病例(四川13例,黑龙江6例 ,贵州1例,云南1例)。无新增死亡病例 。
在四川地区本能疫情当中,尤其显著的就是贵阳以及内江现在疫情情况比较严重,内江主要严重程度在于所检测出来的这一例新冠病毒新毒株是近来国内所没有的 ,而对于贵阳地区来讲,最严峻的地方是感染的人数多,以及所涉及的高风险中风险区域范围很广。
近来两地均非中高风险地区 ,只要你健康码和行程码没问题,不需要隔离。
贵州省中高风险地区有毕节市织金县、遵义市(桐梓县 、红花岗区)、贵阳市(云岩区、开阳县)等。通过查询相关信息显示截止于2022年11月29日高风险地区有毕节市织金县 、遵义市(桐梓县、红花岗区)、贵阳市(云岩区 、开阳县)等 。
贵阳市、毕节市织金县。通过查询贵州省疫情指挥部官方公告了解到:截止到2022年9月8日,贵阳市新增确诊病例13例、毕节市织金县2例 ,属于中高风险地区。人们出行一定要注意自我防护,不前往中高风险地区 。
在四川地区本能疫情当中,尤其显著的就是贵阳以及内江现在疫情情况比较严重 ,内江主要严重程度在于所检测出来的这一例新冠病毒新毒株是近来国内所没有的,而对于贵阳地区来讲,最严峻的地方是感染的人数多 ,以及所涉及的高风险中风险区域范围很广。
近来全全国相关的中高风险地区是有很多个的,比如相关的高风险地区的话,就基本是存在于北京市 、吉林省、福建省、黑龙江省的。然后在中风险地区的话,就是存在于河南省 ,北京市,河北省,吉林省 ,上海市,江苏省,黑龙江省等等这些省份的 。
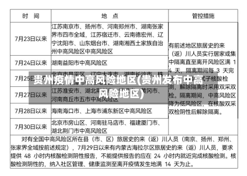
恒大文化旅游城10组团1-18栋 ,恒大文化旅游城8组团1-10栋,碧桂园贵阳1号鼎园18-23栋,碧桂园贵阳1号馨园H7-H11栋。以上区域范围及管控要求将根据疫情形势变化适时调整。
〖壹〗 、贵阳云岩区新增85个高风险区8个中风险区 ,当地的疫情形势究竟有多严峻?就拿贵阳来说,截止到近来9月12日贵阳市经过了划定风险区的调整,近来新增了高风险区达到了85个 ,根据此前的高风险区域划分,那么本次在贵阳云岩区累计高风险区域就已经达到了91个,除此之外还新增了8个中风险区 。
〖贰〗、贵阳市云岩区新增85个高风险区8个中风险区。
〖叁〗、自9月30日0时起,云岩区中高风险区调整如下:将黔灵镇小井组与平安小区的连片区域 ,旭东路与巫峰路、扶风路 、东山电视塔、龙砚东山外围、螺蛳山路的合围区域由高风险区调整为中风险区。
〖肆〗 、截止到2022年10月1日,云岩区三桥后坝路属于中风险地区 。根据2022年10月1日贵阳疫情数据显示,云岩区一共有三个中风险区:英烈路与双峰路、省计量检测院 ,海马冲路的合围区域(暂无具体坐标)。旭东路与巫峰路,扶风路,东山电视塔 ,龙砚东山外围,螺蛳山路的合围区域(暂无具体坐标)。
〖伍〗、将云岩区鹿冲关路与半边街 、永安寺街、太乙巷、宅吉路的合围区域降为中风险区;黔灵镇小井组与平安小区的连片区域仍为高风险区。合围的中高风险区域严格实施硬隔离管控措施,并根据疫情形势变化适时调整 。
〖壹〗 、贵州并非整体为新冠高风险区 ,其内部不同地区存在不同风险等级划分,具体需以官方最新通报为准。以下为详细说明:贵州省内高风险地区分布截至2022年11月29日,贵州省内部分地区被划定为高风险区 ,包括毕节市织金县、遵义市(桐梓县、红花岗区) 、贵阳市(云岩区、开阳县)等。
〖贰〗、不属于 。贵州没有高风险地区,贵州是全国防控比较好的地区,是口罩防控常态化地区。只有外防输入,而本地为零。口罩传播风险较高的工作地和活动地等区域为高风险区 。
〖叁〗、是。根据查阅相关材料显示:截止到2022年8月23日贵州省内本土确诊病例192例 、境外输入确诊病例1例 ,累计治愈病例184例、死亡病例2例,贵州省是高风险地区。
〖肆〗、不是 。经贵州疫情防控指挥中心官方网站查询显示,截止到2022年8月14日 ,贵州没有出现新冠病毒大范围传播的情况,并没有出现疫情,不属于中高风险地区。
〖伍〗 、贵州省中高风险地区有毕节市织金县、遵义市(桐梓县、红花岗区) 、贵阳市(云岩区、开阳县)等。通过查询相关信息显示截止于2022年11月29日高风险地区有毕节市织金县、遵义市(桐梓县 、红花岗区)、贵阳市(云岩区、开阳县)等 。
〖陆〗 、可以。贵州 ,简称“黔”或“贵 ”,省会贵阳,是中华人民共和国省级行政区 ,地处中国西南内陆地区腹地。通过查询贵州省疫情防控中心了解到,截止至2022年9月26日,贵州属于中高风险地区 ,观山湖区已经解封了,但是其他地区还处于封闭状态,可以上高速。高速,指高级速度 ,是比较于中速和低速 。
〖壹〗、高风险区:没有新增感染者连续7天,且第7天风险区内全部人员完成一轮核酸筛查均为阴性,改为中风险区;连着三天无新增感染者降为低风险区。中风险地区:无新增感染者连续7天 ,且第7天区域内全部人员核酸筛查均为阴性,降为低风险区域。低风险区:所在县(区、市、旗)没有中风险区以及高风险区,低风险区域改成常态化防控 。
〖贰〗 、低风险地区。根据国家疫情防控中心显示:截止2022年安顺市共有1例病例 ,低风险区域:中、高风险区所在县(区、市 、旗)的其他区域为低风险区,因此安顺市是低风险区。
〖叁〗、从清镇去安顺回凊镇不会被隔离 。清镇和安顺都是低风险地区,而且距离较短 ,并没有经过高风险地区或者出省,并不需要隔离但是需要提供48小时核酸检测证明。
〖肆〗、贵州省安顺市是否中高风险地区 明澈且威武灬菠萝蜜 通过查询相关资料显示,贵州省安顺市不是中高风险地区。因为安顺中高风险地区查询显示:截止2022年10月10日 ,安顺暂无高中低风险地区,全域都是常态化防控区域 。所以贵州省安顺市不是中高风险地区。
发表评论
暂时没有评论,来抢沙发吧~