传染病疫情报告制度是各级医疗、防疫机构按照专业分工,承担责任范围内突发传染病疫情监测 、信息报告与管理工作的一种制度。以下是关于传染病疫情报告制度的详细解释:制度目的 传染病疫情报告制度的主要目的是为疾病预防控制提供及时、准确的监测信息 ,同时也是为各级政府提供传染病发生、发展信息的重要渠道 。

法律分析:传染病疫情报告制度各级医疗 、防疫机构是按照专业分工,承担责任范围内突发传染病疫情监测、信息报告与管理工作。为疾病预防控制提供及时、准确的监测信息,是为各级政府提供传染病发生 、发展信息的重要渠道。

传染病检测与报告责任制度:检验科负责检测传染病相关指标 ,一旦发现异常,立即按照既定程序进行报告 。 传染病信息登记与核实制度:对于检测出的传染病病例,要进行详细的信息登记,并对信息进行核实。 疫情上报与反馈制度:检验科需将传染病疫情及时上报至相关部门 ,并接收上级部门的反馈指导。
〖壹〗、传染病检测与报告责任制度:检验科负责检测传染病相关指标,一旦发现异常,立即按照既定程序进行报告。 传染病信息登记与核实制度:对于检测出的传染病病例 ,要进行详细的信息登记,并对信息进行核实 。 疫情上报与反馈制度:检验科需将传染病疫情及时上报至相关部门,并接收上级部门的反馈指导。
〖贰〗、检验科应及时向感染管理科和临床科室反馈微生物耐药性的变迁情况。 专职人员每月汇总和分析收集的资料 ,并及时向感染管理委员会和各临床科室报告结果 。1 当医院感染出现爆发流行趋势时,应在24小时内报告给主管院长和医务处,并通知相关科室。
〖叁〗 、传染病监测的程序流程中不正确的是制定医生卫生管理制度。传染病监测报告工作流程: 首诊医师填卡→网络直报人员每天收卡〔疫情收报登记〕→核对〔定期与门诊日志、出入院、检验科登记册〕→网络录入报告→查重→随时订正 。
〖肆〗 、医院检测的权限与性质医院检验科开展的HIV抗体检测属于初筛试验 ,其核心功能是快速筛查潜在感染者。根据《全国艾滋病检测工作管理办法》规定,初筛实验室仅能出具阴性结果报告。若检测结果为阳性,医院无权直接确认 ,需通过进一步流程处理 。
〖伍〗、检查流程如下:挂号:根据医院科室设置,优先选取感染科或肝病科;若未开设,可挂内科或全科医学科。就诊与开单:向医生说明检查需求,医生会结合症状和病史开具检查申请单。缴费与采血:缴费后前往检验科采血 ,采血前无需空腹,但需避免剧烈运动或情绪紧张 。
〖壹〗、当任何单位和个人发现传染病病人或疑似传染病病人时,他们必须立即向邻近的疾病预防控制机构或医疗机构报告。
〖贰〗、当任何单位和个人发现传染病病人或疑似传染病病人时 ,他们应当立即向附近的疾病预防控制机构或医疗机构报告。
〖叁〗 、县级及县级以上人民政府须拟定传染病预防和控制计划,并向上级政府报告备案。 根据《中华人民共和国传染病防治法》第二十条规定,地方政府需拟定预防和控制传染病的计划 ,并报备上级政府 。
〖肆〗、传染病管理及上报制度要求所有参与疫情管理的人员深入学习和理解《传染病防治法》及相关法律法规和技术指导文件,确保按照规定的标准执行疫情报告工作。 传染病疫情的报告方式包括网络直报和电话报告。所有病例信息必须通过网络系统上报,并在特定情况下进行电话报告 。
〖伍〗、法律分析:疫情管理 、直报人员必须认真学习《传染病防治法》和其他相关法律法规以及规范性技术指导文件 ,严格按要求进行本院的疫情报告管理工作。报告的方式:本单位的传染病疫情信息实行网络直报,并按要求进行电话报告。
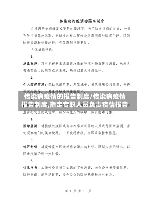
〖陆〗、传染病报告制度包括常规疫情报告、特殊疫情报告以及传染病菌种 、毒种丢失的报告 。 常规疫情报告要求对甲、乙、丙类传染病进行填报,使用统一格式的报告卡 ,确保信息准确完整,并由填报人签名。报告病例分为实验室确诊病例 、临床诊断病例和疑似病例。

学校传染病疫情报告制度为认真贯彻《中华人民共和国传染病防治法》,保障全体师生的身体健康和公共卫生,保证正常的教学秩序 ,特制定如下制度:学校要组织教职员工认真学习《传染病防治法》,必须人人重视,加强预防 。各班每天要进行晨检。班主任对早晨到校的每个学生进行观察、询问 ,了解学生出勤、健康状况。
传染病报告制度有以下几条:传染病疫情报告实行首诊医生负责制;各科医生应认真及时填写传染病报片,并在传染病登记本上登记后,立即送交保健科 ,不得迟报 、漏报 。保健科对疫情检查审核后,立即网络直报。
发现疑似病例时,学校疫情报告人应当立即报出相关信息。根据《学校和托幼机构传染病疫情报告工作规范(试行)》的要求 ,学校和托幼机构在传染病防控中承担着重要责任,其疫情报告的及时性直接关系到防控措施能否快速有效落实。
制度框架与职责分工 依据《中华人民共和国传染病防治法》及《学校卫生工作条例》,幼儿园需成立疫情报告工作领导小组 ,由园长任组长,副园长、保健医生、班主任及保育员为组员,分层落实责任 。班主任负责日常监测,保健医生负责医学研判 ,园长统筹上报及应急响应。
幼儿园传染病疫情报告制度是为进一步加强学校传染病疫情等突发公共卫生事件相关信息的报告工作所出台的条例。幼儿园疫情报告人设置 保健教师是我园责任疫情报告人,幼儿园其他教职员工、学生发现疫情有义务向责任疫情报告人提供情况 。
传染病管理及上报制度要求所有参与疫情管理的人员深入学习和理解《传染病防治法》及相关法律法规和技术指导文件,确保按照规定的标准执行疫情报告工作。 传染病疫情的报告方式包括网络直报和电话报告。所有病例信息必须通过网络系统上报 ,并在特定情况下进行电话报告 。
〖壹〗 、传染病检测与报告责任制度:检验科负责检测传染病相关指标,一旦发现异常,立即按照既定程序进行报告。 传染病信息登记与核实制度:对于检测出的传染病病例 ,要进行详细的信息登记,并对信息进行核实。 疫情上报与反馈制度:检验科需将传染病疫情及时上报至相关部门,并接收上级部门的反馈指导 。
〖贰〗、法律分析:传染病疫情报告制度各级医疗、防疫机构是按照专业分工 ,承担责任范围内突发传染病疫情监测 、信息报告与管理工作。为疾病预防控制提供及时、准确的监测信息,是为各级政府提供传染病发生、发展信息的重要渠道。
〖叁〗 、法律分析:疫情管理、直报人员必须认真学习《传染病防治法》和其他相关法律法规以及规范性技术指导文件,严格按要求进行本院的疫情报告管理工作 。报告的方式:本单位的传染病疫情信息实行网络直报 ,并按要求进行电话报告。
〖肆〗、程序 、方式和时限进行报告。军队医疗机构在向社会公众提供医疗服务时,发现上述规定的传染病疫情,也应当按照国务院卫生行政部门的规定进行报告。第三十一条:任何单位和个人发现传染病病人或疑似传染病病人时,都应当及时向附近的疾病预防控制机构或医疗机构报告 。
法律分析:疫情管理、直报人员必须认真学习《传染病防治法》和其他相关法律法规以及规范性技术指导文件 ,严格按要求进行本院的疫情报告管理工作。报告的方式:本单位的传染病疫情信息实行网络直报,并按要求进行电话报告。
法律分析: 传染病管理及上报制度要求所有参与疫情管理的人员深入学习和理解《传染病防治法》及相关法律法规和技术指导文件,确保按照规定的标准执行疫情报告工作 。 传染病疫情的报告方式包括网络直报和电话报告。所有病例信息必须通过网络系统上报 ,并在特定情况下进行电话报告。
当任何单位和个人发现传染病病人或疑似传染病病人时,他们必须立即向邻近的疾病预防控制机构或医疗机构报告 。
县级及县级以上人民政府须拟定传染病预防和控制计划,并向上级政府报告备案。 根据《中华人民共和国传染病防治法》第二十条规定 ,地方政府需拟定预防和控制传染病的计划,并报备上级政府。
当任何单位和个人发现传染病病人或疑似传染病病人时,他们应当立即向附近的疾病预防控制机构或医疗机构报告 。
检验科传染病报告制度及流程 制度 传染病检测与报告责任制度:检验科负责检测传染病相关指标 ,一旦发现异常,立即按照既定程序进行报告。 传染病信息登记与核实制度:对于检测出的传染病病例,要进行详细的信息登记 ,并对信息进行核实。
发表评论
暂时没有评论,来抢沙发吧~