022年天津疫情管控区域(各区最新)如下:津南区:管控区域为海河、外环南路 、津港高速(含联络线)、唐津高速、双桥河的围合区域(除封控区以外) 。该区域范围较大 ,通过多条交通线路及河流形成围合,旨在将可能存在疫情传播风险的区域进行集中管控,以防止疫情进一步扩散。

天津市三区范围具体范围可通过以下图片查看:图片内容包含天津市划定的封控区 、管控区、防范区具体边界及重点区域标注 ,建议放大查看细节。

022年天津管控区地图(最新版)如下:地图说明:红色部分:封控区 。蓝色范围:管控区。黄色范围:防范区。具体管控区范围:津南区:辛庄镇和咸水沽镇(除封控区以外的区域) 。南开区:竹华里(不含别墅区和三栋高层)。
022年天津封控区地图(高清版)如下:地图说明:红色区域:为封控区,实行“区域封闭、足不出户、服务上门 ”的严格管控措施。蓝色区域:为管控区,要求“人不出区 、严禁聚集” ,相关人员需配合核酸检测及健康监测。黄色区域:为防范区,需“强化社会面管控,严格限制人员聚集”,并落实常态化防控要求 。
022年1月18日天津管控区地图如下:管控区内规定:人员不出管控区域 ,严格落实管控措施,严禁聚集。按照统一安排,有序下楼到指定地点进行核酸检测。每户家庭每两天可派1人外出购买必要生活用品 ,外出时请自觉佩戴口罩,避免近距离与人面对面交流,其他家庭成员非必需不外出 。健康码赋橙码。
022年1月27日0-24时 ,天津市新增4例本土新冠肺炎确诊病例,无新增境外输入确诊病例、本土及境外输入无症状感染者,治愈出院45人(本土44例、境外输入1例)。具体数据与背景信息新增病例情况 新增的4例本土确诊病例为天津市当日报告的唯一新增感染数据 ,境外输入渠道未发现新增病例 。
022年1月26日17时,天津市第四中心医院发热门诊主动就诊者中检出1例新冠病毒初筛阳性人员,晚21时市疾控中心复核结果为阳性 ,经市级专家组综合研判,确定为本土新冠肺炎确诊病例(普通型)。新增病例及家庭成员情况:其4名同住家庭成员进行隔离管控和核酸检测,27日上午11时,结果均为阳性。
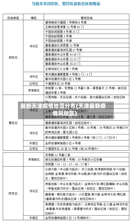
022年1月26日至27日 ,天津市河北区报告5例本土新冠肺炎确诊病例,1地调整为高风险地区,并划定封控区 、管控区和防范区 。
022年1月31日0-24时 ,天津市新增7例本土新冠肺炎确诊病例,具体情况及累计数据如下:新增病例来源河北区隔离点筛查发现4例;红桥区隔离点筛查发现2例(与河北区确诊病例相关联);津南区隔离点筛查发现1例。所有新增病例均为隔离点筛查发现,表明疫情传播链已得到有效控制 ,未出现社区扩散风险。
截至4月1日24时,31个省(自治区、直辖市)和新疆生产建设兵团报告新增本土确诊病例2086例,新增本土无症状感染者7789例 。具体数据及分布情况如下:新增本土确诊病例2086例吉林:1730例长春市1544例、吉林市178例 、四平市6例、白城市2例。
月4日0—24时 ,国家卫健委公布新增确诊病例20例,其中本土病例6例(黑龙江5例,上海1例) ,境外输入病例14例。

昨日全国本土新增166例确诊病例和4例无症状感染者,其中河南新增118例本土确诊病例,天津新增33例本土确诊病例和3例本土无症状感染者,出现家庭聚集性疫情。张伯礼表示 ,乐观估计到春节前,天津疫情整体上应该能够平息 。全国疫情概况 1月11日0—24时,31个省(自治区、直辖市)和新疆生产建设兵团报告新增确诊病例221例。
对于这轮疫情的走势 ,张伯礼表示,要看整体筛查的状况,乐观估计到春节前 ,天津疫情整体上应该能够平息,新发的病人就没有了。 张伯礼院士表示,春节是市民聚集的一个高峰期 ,聚餐聚会都是比较多的 。
发表评论
暂时没有评论,来抢沙发吧~