烟台去广州是否需要隔离,需根据烟台市旅居史所在区域的风险等级判断 ,具体如下:高风险地区旅居史:实施“集中隔离14天 ”(时间从离开所在地级市、盟、州 、直辖市的区开始计算),并在第14天开展核酸检测。中风险地区旅居史:实施“居家隔离14天”,并在第14天开展核酸检测 。

近来烟台市经济开发区有三个小区是中风险地区。烟台有四个火车站 ,没有在经济开发区的。所以烟台火车站不是疫情高发区 。烟台市核酸检测工作自8月3日启动,截至8月7日8时,全市第一轮全员核酸检测共采样检测6482612人 ,结果均为阴性。

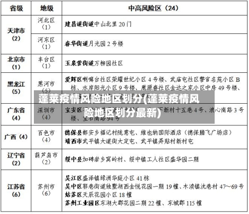
中高风险地区。烟台,山东省辖地级市,山东半岛的中心城市之环渤海地区重要的港口城市、国家历史文化名城 。通过查询烟台市疫情防控中心了解到 ,截止至2022年10月4日,该市是中高风险地区,防止疫情的进一步扩散,居民需进行居家隔离 ,外出需佩戴好口罩。
近期被列入高风险名单的银行以中小银行为主,山东省内恒丰银行、烟台银行被明确提及存在较高风险,全国高风险银行集中于东北 、甘肃、内蒙古等地区。全国高风险银行整体情况近期被列入高风险名单的银行多为中小银行 ,涵盖村镇银行、小型城商行、农村金融机构(如农商行 、农合机构)等 。
〖壹〗、泰安泰山区属于:低风险区域高风险区域:在最后一例病例确诊后14天区域内无本地新增确诊病例时,可解除封锁。高风险地区采取极为严格的措施应对疫情,果断采取停工、停业 、停课等管控措施 ,必要时可采取区域封锁,限制人员进出。
〖贰〗、低风险区。聊城地区近来没有中、高风险区域,都是低风险地区 。疫情风险区等级划分的标准:高风险地区:一般是指累计新冠病例超过了50例 ,同时〖Fourteen〗 、天内是有聚集性疫情发生。
〖叁〗、近来青岛莱西市,滨州市,淄博市 ,德州禹城市,威海市为高风险地区。疫情的高中低风险地区划分标准是依据一个街道或者乡镇14天内是否有新冠确诊病例、有多少病例,来进行划分高中低这三个风险等级,且具体的划分标准还需要按照新冠肺炎疫情转变进行适时调整 。
〖肆〗 、山东青岛是低风险地区。近来 ,青岛风险等级暂不调整,青岛市为低风险地区。
〖壹〗、不是 。根据烟台蓬莱疫情防控可知,蓬莱机场不是风险区。截止2022-12-13最新数据显示 ,烟台蓬莱地区没有低、高风险区域,都是常态化防控区。
〖贰〗 、烟台蓬莱机场是中风险地区吗?近来这个情况下,烟台蓬莱机场应该属于中风险地区 。
〖叁〗、低风险地区 ,不需要隔离,甚至下周起连核酸检测报告都免除了!但是如果是中高风险或者当地没有发布疫情解除的相关公告的话 去外地还是要被集中隔离或者居家隔离的。但是国内最近的疫情都是国外流入的,因此并不需要隔离了!最新公告如下:2021年1月28日春运开始3月8日截止。
〖肆〗、影响力覆盖范围 航空业务定位:蓬莱机场主要服务于区域航空运输 ,其目标是满足更广泛地区旅客的出行需求以及促进航空物流等业务发展 。以“蓬莱”命名能覆盖整个蓬莱市以及周边地区的航空服务范畴,更能体现机场在区域交通中的枢纽作用,而不仅仅局限于与戚继光个人相关的特定意义。
〖伍〗、近来从烟台蓬莱世界机场(蓬莱机场)没有直飞和田的航班。以下是关于该行程的详细说明: 直飞航班缺失原因烟台蓬莱世界机场作为山东省重要航空枢纽 ,主要覆盖国内主要城市及部分世界航线,但和田位于新疆西南部,属于偏远地区,且两地间客流量相对有限。

〖壹〗 、对7天内有高风险区旅居史的人员 ,采取7天集中隔离医学观察;对7天内有中风险区旅居史的人员,采取7天居家隔离医学观察,如不具备居家隔离医学观察条件 ,采取集中隔离医学观察 。7天内有中高风险区所在县(市、区、旗)的其他低风险区旅居史人员入鲁返鲁后,3天内开展2次核酸检测(间隔24小时),做好健康监测。
〖贰〗 、机场和港口区域与入境人员或货物有直接接触的服务保障人员、隔离场所、定点医院 、发热门诊、冷链相关企业等高风险岗位人员尽量避免来蓬 ,确需来(返)蓬的须满足脱离工作岗位14天以上且持48小时内核酸检测阴性证明,并提前3天向目的地社区报备,返乡后非必要不外出、不聚集。
〖叁〗 、本地游客是可以对于外地游客需要检查核酸检测阴性已阴性报告 ,并且需要提前预约 。尤其是来自中高风险地区的游客,还会被要求隔离,进行健康观察。如果觉得有用 ,请采纳,谢谢。
〖壹〗、近日,国内有9省份报告新冠病毒本土感染者119例,防控形势依然复杂 。
〖贰〗、可以出城。现在蓬莱可以出城 ,但是出城之前先要在居住地进行报备,批准后才可以出去。
〖叁〗 、需要报备,疫情期去烟台开发区需要提供个人核酸检测健康码及行程码 ,必要时可能还会隔离,所以大家一定要做好安全防护 。
发表评论
暂时没有评论,来抢沙发吧~