进入11月份以来 ,全国新冠肺炎感染人数攀升,近日单日新增接近2万人,奥密克戎毒株传播力和隐匿性强 ,防控形势严峻。为更好保护自己和家人,可借鉴以下家中常备的4种中成药:藿香正气胶囊(水、丸、口服液)成分与功效:含广藿香 、紫苏叶、白芷、陈皮等,具有解表化湿、理气和中的作用 。

欧洲病例数回升 ,德国 、法国形势严峻欧洲多国确诊病例重回上升趋势。德国截至3月18日0时,新增确诊28万例,新增死亡226例,累计死亡超16万例 ,发病率连续15天上升;法国单日新增突破10万例。这些数据表明,欧洲疫情仍未得到有效控制 。

在药物紧缺的时候,有的药甚至炒到了上万元 ,因此,在家中多备些药品,总是有备无患的。在家中药箱里首先要准备好新冠口服药 ,我国已上市的新冠口服药有奈玛特韦片/利托那韦片组合包装,这种药品可以有效地治疗新冠肺炎等疾病,降低死亡率 ,但近来市面上常见的相关药品费用较为昂贵,一盒药高达2300元。

中药在对抗疫情中确实展现出了显著效果,中医也确实在较长时间内被大众忽视 ,但近来正迎来重新被认识和重视的契机 。中药抗疫效果显著在SARS、甲流及新冠等重大疫情中,中医药通过改善症状、缩短病程 、降低重症率和死亡率等方面发挥了积极作用。
中医药在上海抗疫中的实际效果在上海市最大的方舱医院——上海新世界博览中心新冠肺炎救治点里,接管了近1500张床位,用百分百纯中药治疗 ,效果非常好。有的病人来时发烧,甚至个别患者40多度,用上不到一天中药烧就退下去了。
中医是中华民族传统医学 ,以整体观念和辨证论治为核心,通过中药、针灸、推拿等多种手段调节人体机能以防治疾病,其科学性正随现代研究不断被验证 ,但需警惕将中医神秘化或过度拔高的观点 。
在当前疫情形势下,中医专家张驰老师以《正邪两安 、万人一方的中医药防疫思路与实践》提出独特见解。他强调,古人防疫理念并非单纯扶正祛邪 ,而是追求正邪平衡,治疗方法也不是针对个体的辨证论治,而是面向大众的普遍方案。
身体是革命的本钱 ,加上对新冠病毒的恐惧感,调理类中药会逐渐被大众所重视 。例如有人阳康多日后有无力、虚汗、失眠等情况,吃推荐药物后症状明显好转,网络药店评论显示很多购买者用于治疗新冠急性期后的症状 ,甚至不少人提前预备。
文化认同基础:日本“国民三里灸运动 ”的成功表明,传统疗法在获得科学验证后,可迅速被大众接受并形成健康习惯。总结与展望日本“国民三里灸运动”证明 ,传统灸疗法通过调节免疫功能 、散寒除湿,能有效预防传染性疾病 。
世卫组织评估与质疑:2022年3月31日,世卫组织发布中医药抗击新冠肺炎的专家评估会议纪要 ,一位中国专家提到连花清瘟的一项非双盲实验显示患者症状恢复时间更短,但世卫组织尚未正式表态。王思聪质疑“世卫组织推荐”与“连花清瘟”强行关联,导致以岭药业盘中跌停 ,公司回应从未表示世卫组织推荐连花清瘟。
莲花清瘟简史:一款“国民药物”的诞生和发迹连花清瘟是一款研发于SARS期间,用于治疗流感与“非典 ”等中医“瘟疫”的中药,后因新冠疫情成为备受关注的“国民药物” 。
莲花清瘟 ,这个药被称作国民药物,是因为在对新冠病毒的预防中它起到了一定作用。它的诞生其实要追溯到十多年之前。早在2003年,北京接到第一例SARS病例,莲花清瘟研发团队夜以继日在15天内完成了莲花清瘟胶囊的提取、浓缩、干燥 、成型等研究制作 。
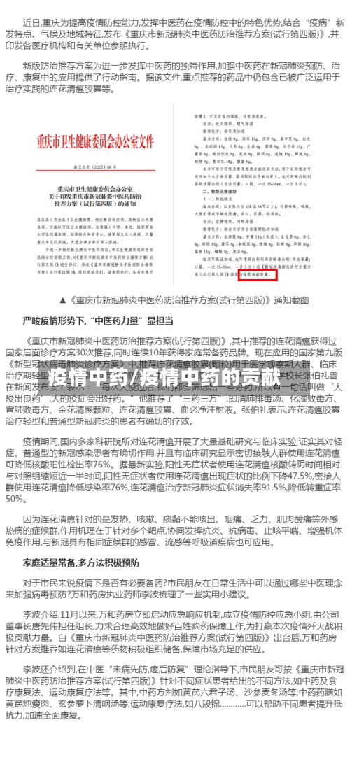
五版方案推荐中药连花清瘟对疫情的防控具有重要作用 ,其通过多环节发挥作用,且具备扎实的基础研究与临床证据支持,可改善多种症状 ,适用于不同阶段患者及预防性用药。
国家卫健委《新型冠状病毒感染的肺炎诊疗方案》第四版、第五版中,连花清瘟胶囊/颗粒均被列为医学观察期用药。对于纳入医学观察的群体,即使未确定感染冠状病毒 ,也可以服用连花清瘟胶囊/颗粒进行防治。
纳入诊疗方案:新冠肺炎疫情发生后,连花清瘟胶囊/颗粒逐渐“走红 ”,并进入国家卫健委与国家中医药管理局联合发布的《新型冠状病毒感染的肺炎诊疗方案》中 。在该方案的第七版中 ,均推荐连花清瘟用于医学观察期的治疗,这为其成为“网红”抗疫中药奠定了政策基础。
连花清瘟作为国家大奖项目,在疫情防控中发挥了重要作用 ,其科研成果获2011年度国家科技进步二等奖,并多次被纳入国家级及地方级新冠肺炎诊疗与防治方案。
在俄罗斯、加拿大、巴西等近30个国家和地区获批上市,进入多国抗疫药品白名单及轻症患者居家治疗方案 。我国使领馆向海外留学人员发放的健康包中,连花清瘟作为核心抗疫药品 ,助力全球疫情防控。其他病毒性公共卫生事件 连花清瘟的“卫气同治 、表里双解”理念,使其对SARS等疫病同样有效。

发表评论
暂时没有评论,来抢沙发吧~