河北三河因疫情防控需要,严格限制进返京并暂时停用通勤证 ,具体措施包括停止通勤证申领审批、停用已申领证件、要求特定人员报备及配合管控,通勤证启用时间另行通知。事件背景:4月27日,三河市1名通勤人员核酸检测结果异常 。

没有疫情。截止到2022年12月14日 ,通过查询我国疫情防控中心显示,三河属于我国低风险地区,全域处于常态化疫情防控阶段 ,没有疫情,当地所有居民一直坚持两天一做核酸检测,出门佩戴口罩。
近来,三河市周边地区疫情多点频发 ,形势依旧复杂严峻,扩散风险依然较大,请广大居民继续理解支持疫情防控工作 ,克服麻痹松懈思想和侥幸心理,自觉服从防控要求,全面加强个人防护 ,不聚集 、少出行,共同筑牢疫情防控防线 。
三河是中高风险地区。保定市涿州市新冠肺炎疫情防控指挥部发布通告:决定于222年8月23日时起在全域开展静默管理,实行临时管控 ,并组织所有人员核酸检测。
三河1名北京协查密接人员复核阳性三河市1名北京协查密接人员核酸检测复核阳性,另有多名北京涉疫场所暴露人员在三河市有行动轨迹,存在疫情传播风险 。经市应对新冠肺炎疫情工作领导小组研究 ,决定对全域开展为期4天的静默管理,并连续开展4轮全员核酸检测。
〖壹〗、近来来说,廊坊市三河市近来还不属于中风险地区。因为他的病力都是属于外来输入的。本地并没有本土病例 。根据当前疫情实际情况和发展态势,综合考虑新增和累计确诊病例数等因素 ,风险等级每7天调整一次。高风险地区: 累计病例超过50例,14天内有聚集性疫情发生。
〖贰〗、自2022年12月5日起,廊坊三河市划定以下区域为高风险区:康城街道中交五公司家属院2号楼1单元;行宫东街道学院南里小区5号楼2单元;迎宾北路街道欧逸水岸AB楼1单元 。
〖叁〗、属于高风险等级。据廊坊市最新疫情通报信息 ,三河市燕郊镇属于高风险等级地区。
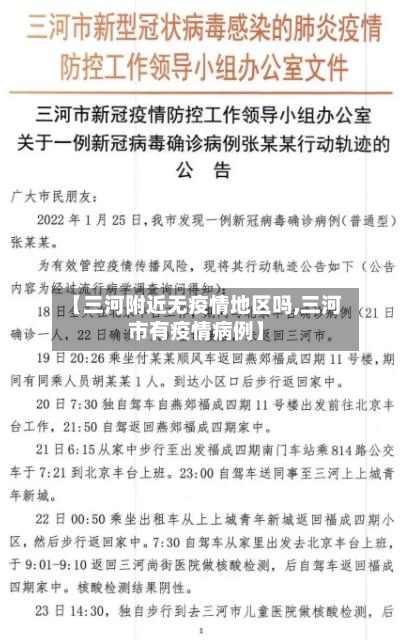
〖壹〗 、河北三河密接者轨迹及公交信息密接者信息河北省三河市通报新冠病例密接者马某某的活动轨迹,其于10月30日和31日期间,三次乘坐北京公交815快车 ,涉及车牌号分别为:京A00466 京A00085F 京A33663F 风险点提示与上述公交轨迹重合的乘客需密切关注自身健康状况,及时向社区报备并配合流调工作 。

特定人员报备及配合管控:有北京高中风险地区、阳性病例所在街道(镇)旅居史人员,与确诊病例有过时空交集人员 ,需立刻向所在社区(村街)、工作单位报备,配合落实相应管控措施。这一举措有助于及时发现潜在的感染风险,防止疫情进一步扩散。通告施行及后续安排:本通告自发布之日起施行 ,通勤证启用时间另行通知 。
解封。经三河市疫情防控中心显示,截止2022年10月7日,三河505是低风险地区属于常态化防控。三河市,河北省财政直管县 、扩权县 ,河北省辖县级市,由廊坊市代管 。与北京仅一河之隔,是中国占地面积最大、行政级别比较高的县级飞地。
不可以。燕郊镇 ,隶属于河北省廊坊市三河市,地处三河市西部。北京(Beijing),简称“京” ,古称燕京、北平,是直辖市 、国家中心城市 。通过查询北京疫情防控中心,燕郊属于中高风险地区 ,不能进京。疫情防控期间,请广大居民积极配合疫情防控中心工作。
022年10月1日 。通过查询相关资料显示,三河市属于我国低风险地区 ,2022年10月1日,全域都处于常态化疫情防控阶段,可以邮寄快递,但是邮寄快递必须扫描场所码和正确佩戴口罩。
后续将根据疫情防控形势变化适时调整管控措施和风险等级。请广大居民予以理解、支持和配合 。特此通告。
低风险。廊坊廊坊市辖区地区近来没有中、高风险区域 ,都是低风险地区 。疫情的高中低风险区域划分标准是依据一个街道或者地区在14天以内有没有新冠病例 、有多少的病例,进行划分高中低风险等级地区,而且具体划分标准需要依据新冠肺炎疫情的变化 ,进行适当调整。
发表评论
暂时没有评论,来抢沙发吧~