〖壹〗、北京朝阳区小红门乡肖村已于3月30日零时由中风险区调整为低风险区 。中风险降为低风险的条件如下:以县市区为单位的风险划定标准:低风险地区:无确诊病例或连续14天无新增确诊病例。中风险地区:14天内有新增确诊病例 ,且满足以下条件之一:累计确诊病例不超过50例;累计确诊病例超过50例,但14天内未发生聚集性疫情。

〖贰〗 、北京朝阳区小红门肖村2026年拆迁可能性较大 。肖村所在的小红门乡已被纳入城中村改造项目。从2025年11月招标平台披露的信息来看,肖村腾退工作指挥部相关搭建招标公告已发布 ,这一迹象预示着肖村的腾退工作即将启动。

〖叁〗、北京朝阳区小红门乡肖村腾退指挥部近来仍处于建设推进阶段,尚未完全完工。建设进度核心信息 最新项目动态:2025年12月16日发布的地面硬化及围挡安装装饰项目更正公告显示,该项目仍处于招标相关流程中,尚未进入竣工验收阶段 。


北京全区域低风险 ,应急响应级别下调此前,北京市朝阳区因确诊一例境外输入性病例引发的聚集性疫情,被列为全国唯一的“高风险地区 ”。截至2020年4月30日0时 ,朝阳区已转为低风险区,北京全域均为低风险等级。4月30日零时起,北京市疫情防控应急响应级别由一级降为二级 。
疫情防控“新十条”的发布意味着外出务工人员返乡过年政策进一步优化 ,跨地区流动限制减少,“有钱没钱回家过年”的愿望得以更好实现,但返乡仍需做好个人防护并关注特殊群体健康风险。
北京市宣布将突发公共卫生事件应急响应级别下调至三级 ,并解除湖北(含武汉)人员进京限制后,立即引发了湖北至北京交通搜索量的显著增长。其中,武汉-北京机票搜索量在消息发布后的半小时内 ,较昨日同一时段增长了9倍,火车票搜索量也增长了2倍 。
〖壹〗、全国风险等级查询入口国务院微信小程序用户可通过微信搜索“国务院客户端 ”小程序,进入后点击“疫情风险查询”功能,即可查看全国中高风险地区实时名单。该平台数据由国家卫生健康委员会提供 ,更新及时且权威。
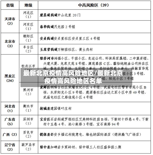
〖贰〗、高风险地区1个:丰台区玉泉营街道万柳园小区 。中风险地区6个:丰台区新村街道怡海花园恒丰园 、南苑街道南庭新苑北区、玉泉营街道亿朋苑一区、玉泉营街道黄土岗村 、玉泉营街道万柳西园社区,房山区长阳镇北广阳城大街8号。低风险地区:全市其它地区均为低风险地区。
〖叁〗、房山区窦店镇燕都世界名园社区 中风险地区:2个房山区窦店镇田家园村 房山区窦店镇小高舍村 低风险地区:除上述中高风险地区外,房山区全市其它地区均为低风险地区 。
发表评论
暂时没有评论,来抢沙发吧~