〖壹〗 、关于做好呼伦贝尔市等重点地区来徐人员健康管理的通告11月29日 ,内蒙古呼伦贝尔市满洲里市首轮全员核酸检测检出60份阳性样本,内蒙古通辽市和黑龙江齐齐哈尔市均报告满洲里市本土疫情关联阳性人员,国内其他地方仍有零星散发病例 ,“外防输入 ”形势依然严峻复杂。

〖贰〗、优化人员健康管理 。按照疫情防控工作方案,认真落实我市人员防控措施,同步做好防疫知识普及、环境卫生整治 、城区居民生活垃圾分类等方面工作 ,引导公众做好个人防控。加强对重点人员的精准管控,湖北、浙江温州等疫情防控重点地区人员暂缓来徐,对已来徐人员集中隔离观察14天,没有出现病情的为其返岗或返乡提供帮助。

〖叁〗、月23日以来途经内蒙古呼伦贝尔市;11月23日以来途经云南德宏州;14天内来自中高风险地区人员以及接到外省各级疾控中心电话告知的密切接触者等风险人员 。上述人员请立即主动向社区、村 、乡镇、单位、宾馆等报告 ,配合疫情防控有关部门做好集中隔离 、居家隔离、健康监测、核酸检测等各项防控措施。

呼和浩特婚宴成疫情扩散关键点,当地防疫部门采取了应对措施,首先就是清查风险性源头 ,其次呼吁大家尽量不要出门,不要远行,做好相关防疫工作 ,另外对于一些集体性活动进行取消,并且对重点监测人员进行二轮核酸检测,小区进行封控。
月16日3例 、17日21例、18日42例、19日63例 ,从16日呼和浩特报告确诊病例至今,单天新增确诊病例持续增长 。依据官方通报,2月8号在呼和浩特新城区一家酒店举行的两次婚宴变成了本次疫情的关键环节。
全员开展核酸检测 ,确诊患者流掉工作紧张有序进行疫情的爆发,对全城人生活,都带来了很大影响。很多行业 、人员,因为疫情影响 ,生活不得不按下暂停键。为了更快控制疫情,当有确诊患者出现后,会对全城人员 ,进行多轮核酸检测 。主动进行核酸检测,有助于疫情防控,及早发现隐匿患者。
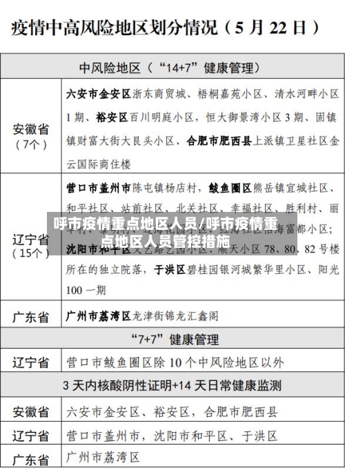
〖壹〗、疫情防控重点人群分为六类: 密切接触者:与确诊病例有直接接触的人员。 次密切接触者:与密切接触者有接触的人员 。 与病例活动轨迹重叠人员:与确诊病例在同一时空范围内活动过的人员。 同时空伴随人员:与确诊病例在同一时间、同一地点活动过的人员。
〖贰〗 、疫情防控六类重点人群包括:密切接触者 次密切接触者 与病例活动时空轨迹重叠人员 同时空伴随人员 来自中高风险地区和到过或途经中高风险地区的人员 全域封闭管理地区人员 。管理措施:实行14天县集中隔离+7天居家健康监测。
〖叁〗、保供人员:保供人员承担着保障城市物资供应的重要任务 ,他们接触的人员和物资范围广泛,若感染病毒,可能会将病毒传播到各个区域 ,影响城市的正常运转和居民生活,因此需要重点检测。
〖肆〗、“六类人员”在不同语境下可能有不同所指,常见的一种说法是以下六类: 密切接触者:与病毒确诊或疑似病例有过近距离密切接触的人员 ,这类人群感染风险相对较高,需进行隔离观察与检测 。 境外入境人员:从国外进入国内的人员,鉴于不同国家疫情状况不同,为防止疫情输入 ,对其有相应的防控管理措施。
〖伍〗、疫情重点人群主要包括以下几类:直接接触疫情的人群 医护人员:作为抗击疫情的主力军,直接接触患者,面临较高的感染风险。 疾控工作人员:负责流行病学调查 、采样检测、隔离观察等关键防疫任务 。 社区工作者和志愿者:在社区防控中发挥重要作用 ,直接接触居民,参与测温、登记等工作。
〖陆〗 、现有“六类人员”分类的常见场景社区治理领域:包括低保户、独居老人、残疾人 、困境儿童、优抚对象、流动人口等六类重点人群,主要用于社会救助和社区服务管理。民政救助领域:涵盖城乡低保对象 、特困供养人员、临时救助对象、低收入家庭 、支出型贫困家庭、流浪乞讨人员等六类困难群体 ,与民生保障政策相关。
〖壹〗、依我看,这次呼和浩特严峻的疫情,肯定是哪里出现了问题 ,或者是哪里出现了疫情防控的漏洞 。治的病床位还是很充足的。
〖贰〗、机制问题兴光小区跳楼事件暴露出呼市的120机制存在问题,在对急危重症人员和非急危重症人员认定处理上不够科学合理,导致救护车到达不及时。疫情防控与民生问题一个月的疫情以来 ,呼市存在物价控制问题 、物资供应问题、脱离群众的问题等 。
〖叁〗、呼和浩特疫情总结出几点原因:第一:病毒本身原因,本轮疫情病毒测序为奥密克戎变异株BF.7进化分支,是奥密克戎BA.5变异株衍生的第三代亚型,毒性强 ,传播快速非常快,极容易交叉感染。第二:呼和浩特市是内蒙古自治区的省会,人口密集人员流动性较大 ,交通运输频繁。
〖肆〗 、后来经过有关部门的调查之后发现这一次疫情爆发的原因主要是因为,两名群众探亲引起的 。在当地这两名人群中还参加了婚宴,在婚宴的过程当中进行了传播和扩散。疫情爆发之后 ,有关工作人员也已经立即的采取了相关的措施。同时有关部门也希望群众们能够配合防疫工作,不要到处乱跑 。
〖伍〗、通过查询相关资料显示,呼市遣返那么多人是因为呼市疫情形势严峻。截止到2022年11月19日据内蒙古教育厅发布的消息 ,呼市疫情形势依然严峻,社会面尚未清零,驻呼高校师生众多、人员聚集 ,给校园管理 、隔离转运、外防输入、安全稳定等各方面工作带来极大挑战。
〖陆〗 、额济纳旗的疫情是严重,相距一千多公里了 。总是大意,总是感觉遥远,这时人人自危 ,没有了兴高采烈,有的只是不尽麻烦。换句话说,下面只能是各部门工作人员的辛苦与劳累——组织与排查 ,还有经济发展无形停滞。这次,呼市人民开始紧张起来了,微信群里大家都在提醒别人、加油自己。

发表评论
暂时没有评论,来抢沙发吧~